«Древний» ген лягушки ускоряет заживление кожных ран у млекопитающих

12 марта 2026 12:00
Биологические науки

Отделение биологических наук

Биологические науки

Исследователи;отдела геномики и постгенмных технологий Института биоорганической химии им. академиков М.М. Шемякина и Ю.А. Овчинникова РАН и отдела регенеративной медицины РНИМУ им. Н.И. Пирогова показали, что ген ag1, регулирующий регенерацию у амфибий, но утраченный в ходе эволюции млекопитающими, будучи перенесён в геном мыши, способен ускорять заживление кожных ран.

Более того, активация этого гена у мышей трансгенной линии запускала молекулярные программы, характерные для безрубцового заживления. Работа опубликована в журнале Frontiers in Cell and Developmental Biology.

В ходе эволюции позвоночных многие животные утратили способность к полноценной регенерации тканей. Рыбы и амфибии способны восстанавливать конечности и заживлять раны без рубцов, тогда как у млекопитающих такие процессы сильно ограничены и почти всегда сопровождаются образованием шрама. Одна из причин этого потеря целого набора генов, участвовавших в регенерации у общих предков.

Авторы настоящей работы продемонстрировали, что регулятор регенерации, утраченный млекопитающими в ходе эволюции сотни миллионов лет назад — ген ag1, всё ещё способен влиять на репаративные процессы у мышей. Ген ag1 известен как один из регуляторов регенерации у рыб и амфибий, способных заживлять раны без образования рубцов и восстанавливать утраченные конечности. У млекопитающих этот ген отсутствует. Чтобы проверить его потенциальную роль, исследователи создали трансгенную модель мышей с индуцируемой экспрессией ag1 лягушки Xenopus laevis.

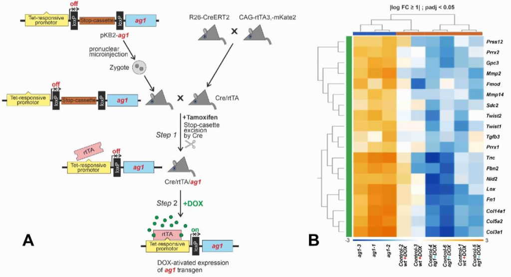
Создание ag1-трансгенных мышей и активация генов, характерных для эмбриональной программы бесшрамового заживления кожи. (A) Схема создания трансгенной линии мышей и индукции у этих мышей экспрессии гена ag1 шпорцевой лягушки Xenopus laevis. (B) Тепловая карта, показывающая активацию набора генов, специфичных для бесшрамового заживления кожи у эмбрионов мышей, при заживлении кожных ран у взрослых мышей трансгенной линии с авктивированным геном ag1Создание ag1-трансгенных мышей и активация генов, характерных для эмбриональной программы бесшрамового заживления кожи. (A) Схема создания трансгенной линии мышей и индукции у этих мышей экспрессии гена ag1 шпорцевой лягушки Xenopus laevis. (B) Тепловая карта, показывающая активацию набора генов, специфичных для бесшрамового заживления кожи у эмбрионов мышей, при заживлении кожных ран у взрослых мышей трансгенной линии с авктивированным геном ag1

Эксперименты показали, что при активации ag1 кожные раны у мышей закрываются примерно на 20 % быстрее. Однако наиболее интересные результаты были получены при анализе активности генов в заживающей коже. Выяснилось, что ag1 запускает экспрессию целого набора генов, характерных для безрубцового заживления — такого, какое наблюдается у амфибий и у плодов млекопитающих. Среди них гены коллагена III, TGF-β3, Prrx1/2 и Tenascin-C и другие молекулярные маркеры регенеративного, а не фиброзного ответа.

При этом заживление у взрослых мышей не становится полностью «эмбриональным»: одновременно активируются и гены, связанные с формированием рубцовой ткани. Это указывает на включение гибридной программы, сочетающей регенерацию и фиброз.

Полученные результаты показывают, что эволюционно утраченные гены могут быть функционально совместимы с молекулярными сетями млекопитающих. В перспективе это открывает новые направления для исследований в области регенеративной биологии и медицины — от заживления ран до борьбы с фиброзом.

Работа выполнена в рамках государственного задания 124021000001-9 и гранта РНФ 23-74-30005.

Источник: ГНЦ ИБХ РАН.

Новости Российской академии наук в Telegram →Новости Российской академии наук в Telegram →


Теги